水杨酸(Salicylic acid, SA)是植物免疫和胁迫响应中的核心植物激素,在调控生长与防御权衡中发挥关键作用。尽管近年来苯丙氨酸解氨酶(PAL)介导的SA生物合成途径在生化层面取得重要进展,但其在不同植物类群中的进化动态仍缺乏系统认识。绣线菊属(Spiraea)植物作为天然水杨酸的最早来源之一,在SA代谢研究中具有重要意义,但长期缺乏高质量参考基因组,制约了相关研究的深入开展。
中国科学院华南植物园植物进化与保护研究团队以中华绣线菊(Spiraea chinensis)为研究对象,构建了其染色体水平高质量参考基因组,并整合比较基因组学、转录组学及靶向代谢组学数据,系统解析了蔷薇科水杨酸生物合成通路的演化机制。系统发育分析表明,中华绣线菊位于蔷薇科李亚科(Amygdaloideae),并在约5780万年前与其他类群发生分化。进一步研究发现,染色体断裂与融合事件以及谱系特异性全基因组复制(WGD)共同驱动了蔷薇科核型结构的多样化。
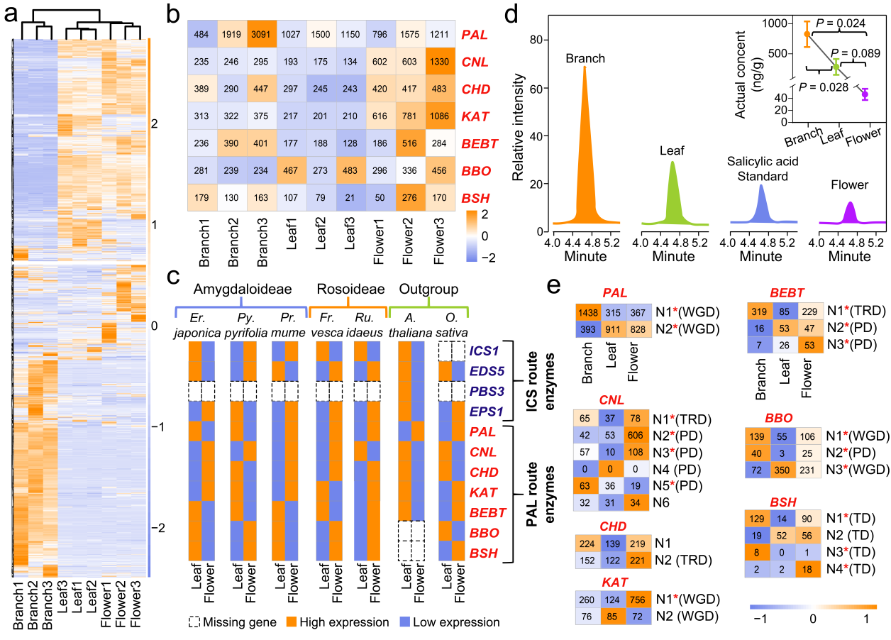
研究结果表明,PAL介导的途径是蔷薇科SA生物合成的主导路径,并在进化上高度保守。在李亚科物种中,该通路主要通过WGD扩张;而在蔷薇亚科(Rosoideae)中,则由WGD与小尺度复制(SSD)共同驱动。来源于WGD的基因普遍具有良好的共线性并维持稳定高表达,而SSD来源的基因则表现出共线性降低和表达模式差异,反映出复制后的调控分化与亚功能化过程 (图1和图2)。
转录组分析进一步显示,PAL途径相关基因在不同组织中具有显著的表达差异;代谢组(UPLC–MS/MS)分析表明,中华绣线菊中SA含量呈现明显梯度分布:枝条最高(606–1038 ng/g FW),叶片次之(183–432 ng/g FW),而花中最低(42–56 ng/g FW),表明SA在营养器官与生殖器官中均存在活跃合成(图1和图2)。
综上,基因组进化动态与转录及代谢调控的协同作用共同驱动了SA生物合成通路的演化与功能分化,形成“核心稳定、外围灵活”的调控体系。该研究从基因组结构、基因复制、表达调控及代谢积累等多层面系统揭示了植物激素合成通路的演化机制,为理解植物免疫与环境适应提供了新视角,也为蔷薇科果树和观赏植物的抗病分子育种提供了重要理论依据。
相关研究成果以“Evolution and diversification of PAL-mediated salicylic acid biosynthesis in Rosaceae”为题近期发表在国际园艺学领域知名期刊Horticulture Research(《园艺研究》)上。该研究由华南植物园植物进化与保护研究团队与杭州西溪国家湿地公园研究团队合作完成,华南植物园刘潼俭助理研究员和硕士研究生王一冰、杭州西溪国家湿地公园张巧玲高级工程师为共同第一作者,王新风副研究员和颜海飞研究员为共同通讯作者。该研究得到了广东省基础与应用基础研究旗舰项目和国家自然科学基金等项目资助。文章链接:https://doi.org/10.1093/hr/uhag108

图1. 蔷薇科水杨酸(SA)生物合成通路的进化分析

图2. 蔷薇科物种全基因组表达模式及水杨酸(SA)生物合成通路相关酶谱分析