中国科学院华南植物园因科技事业发展和工作需要,面向社会遴选工作人员。
一、招聘的岗位名称、数量及主要职责
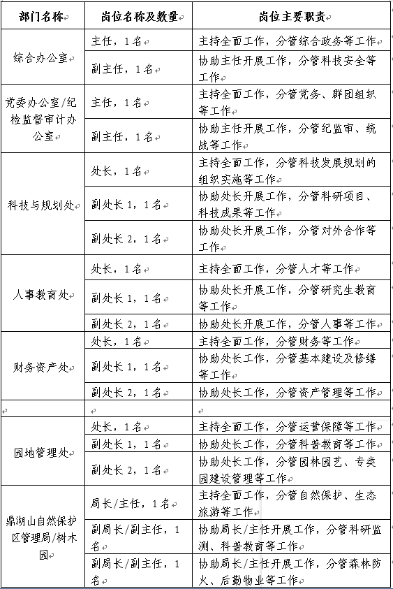
招聘的岗位名称、数量及主要职责见下表。管理部门主要工作职能见附件1。

备注:
1.同一部门内正、副职之间的分工,未来可根据实际情况有一定调整。
2.按照中国科学院岗位管理规定,管理部门除科技与规划处处长、分管财务工作的部门负责人可以执行专业技术系列外,其他负责人均执行职员系列。
3.园地管理处、鼎湖山保护区管理局/树木园为内设的支撑部门,因具有相应的管理职能,两个部门负责人与管理部门负责人一并招聘。
4.外单位人员应聘相应岗位,除符合岗位基本任职条件和资格外,还应符合广东省人社厅选调人员或人才引进相关要求。
二、岗位基本任职条件和资格
(一)基本任职条件
1.具有较高的政治素质,良好的公民意识和职业道德。
2.爱岗敬业,有强烈的事业心、责任心和服务意识。
3.具有较高的政策理论水平,较强的分析、组织及协调能力。
4.具有胜任岗位职责所必需的专业知识和职业素养。
(二)基本资格
1.具有大学本科及以上文化程度,一般应当具有五年以上工作经历。
2.担任管理部门正职的,应在副职或副高级专业技术岗位工作满三年,或具有正高级专业技术岗位任职经历;担任管理部门副职的,应在七级职员岗位工作满三年,或中级专业技术岗位工作满四年,或具有副高级专业技术岗位任职经历。任职经历年限计算至报名截止时间(下同)。
3.具有正常履行职责的身体条件。
4.聘期原则上与园领导班子任期同步;正职年龄不超过55周岁(1971年1月1日之后出生),副职年龄不超过50周岁(1976年1月1日之后出生)。
(三)对担任重要职责的中层领导人员,还应符合下列任职要求
1.人事管理部门正职一般应具有四年以上管理岗位工作经历,或两年以上人事管理工作经历。
2.财务管理部门正职一般应具有四年以上财务管理工作经历。
3.科技管理部门正职一般应具有高级专业技术岗位任职经历,并熟悉我园科研方向和承担科技任务等情况。
4.从事党务、人事、纪检工作的中层领导人员,必须为中共党员。
三、报名要求
(一)采用电子邮件报名。应聘人须提供以下材料并发送至rsrcgz@scbg.ac.cn邮箱,邮件主题为“应聘岗位+姓名”(例如“综合办公室主任+张某某)”。未按邮件要求提交材料者,不予受理。
1.中国科学院华南植物园岗位招聘申请表(附件2)。
2.应聘人基本情况表(附件3)。
3.证明材料。外单位应聘者需提交“基本资格”的相关证明材料(包括身份证、学历学位证书、职称证书、任职经历证明等复印件,资格审查通过后岗位答辩前查验原件。证明材料要求按上述顺序扫描在同一个PDF文档中,文件名为“证明材料_张某某”)。本单位工作人员应聘者不需提交证明材料。
(二)报名截止时间:2026年5月9日(星期六)16:00。
(三)资格审查。华南植物园岗位招聘资格审查小组对应聘人进行资格审查,对资格审查通过人员,将电话或E-mail通知本人参加面试考核(招聘答辩)。
(四)应聘者所提供的材料必须真实、准确,否则一经查实取消报名资格。
应聘人可通过中国科学院华南植物园官网https://scbg.cas.cn了解单位概况和职能部门工作职责。
四、聘用与薪酬待遇
聘用为事业编制工作人员,签订聘用合同,聘期与本届领导班子任期同步。新提拔的人员实行任职试用期制度,试用期为1年。工资及福利待遇按中国科学院华南植物园和国家有关规定执行。
五、联系方式
联系人:刘老师
联系电话:020-37252769
单位地址:广州市天河区兴科路723号
中国科学院华南植物园
2026年4月27日